
中国化学工程
第七建设有限公司2026届校园招聘
(海外岗)简章
公司简介
中国化学工程第七建设有限公司(简称“七化建”),是中国化学工程集团有限公司全资子公司(央企)。公司成立于1964年,总部位于成都国家级经济技术开发区行政中心、“东进门户”龙泉驿区,毗邻第31届世界老员工运动会主会场所在地“东安湖”畔。主要业务领域包括石油化工、房屋建筑、水利水电、市政公用、道路桥梁等EPC总承包、技术开发、实业投资、贸易等领域,是多个中国第一和世界第一的创造者、世界“国际工程公司”知名企业、国家级高新技术企业、共和国功勋企业、首批四川省杰出品牌企业。
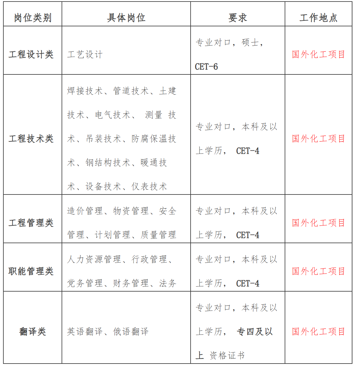
招聘岗位

公司简介
1. 2024、2025、2026届本科及以上学历毕业生;
2.在校期间成绩优异,素质全面,有志在施工行业从事工程项目管理工作;
3.认同七化建企业文化,品行端正,身心健康,具备较好的沟通能力、组织协调能力、执行能力,具有较强的团队协作精神和开创精神;
4.同等条件下党员、员工干部及校园大使优先;
5.翻译类岗位,须取得专业四级及以上证书,党务必需党员或预备党员;
6. 财务管理,须取得初级会计资格证;
7.接受长期驻外,能适应国外项目部工作 。
福利待遇
(一)薪酬组成:基薪、津补贴、绩效奖金、海外派遣津贴。
津补贴:学历津贴、加班津贴、年限补贴、持证津贴等。
奖金:优秀见习生奖、稿酬奖励、项目进度奖、施工奖励等。
(二)福利保障:六险二金、统一食宿、节日慰问、健康体检等。
(三)按公司休假制度规定:可享受带薪年假、探亲假、婚假、产假、生育假、病假等。
面试资料
简历、毕业证、学位证(已毕业员工)扫码直接投递。

联系方式:四川省成都市龙泉驿区龙都南路 537 号座机:(028) 60191005(028)60659616
简历投递:邮箱elshr@cc7.cn (备注公司-专业-姓名-意向岗位)
校园招聘交流QQ群:383794253、459733742
最新招聘公告:微信公众号 “中国化学七化建”